Архитектурная концепция строительства Национального фондохранилища для Федеральных библиотек. Вид 1 согласно схеме генерального плана
© МВ-ПРОЕКТ
Архитектурная концепция строительства Национального фондохранилища для Федеральных библиотек
информация:
-
статус
проект -
даты
01.2021 -
место
Химки ул. Библиотечная -
координаты
55.896405, 37.475650 -
функция
Культурный / Фондохранилище -
площадь участка
2,7568 га -
площадь застройки
6 586 м2 -
площадь подземная
17 137,5 м2 -
общая площадь
53 701,0 м2 -
высота
35,95 -
этажность
7-8-9 -
строительный объем
188 105,2 м3 -
Площадь благоустройства: 20 981 м2
-
кол-во машиномест
42

Олег Шурыгин
Oleg Shurygin / Россия
Дмитрий Шурыгин
Shurygin Dmitriy / РоссияМВ-ПРОЕКТ
MW-PROJECT / Россияавторский коллектив
О.А. Шурыгин, Д.М. Шурыгин, С.Ф. Тертичный
партнеры, заказчики, смежники
Соавторы: ПМ «Анфилада»
Заказчик: Российская государственная библиотека (ФГБУ РГБ)
Заказчик: Российская государственная библиотека (ФГБУ РГБ)
Архитектурная концепция строительства Национального фондохранилища для Федеральных библиотек. Виды 2, 3 согласно схеме генерального плана
© МВ-ПРОЕКТ
Архитектурная концепция строительства Национального фондохранилища для Федеральных библиотек. Местоположение объекта
© МВ-ПРОЕКТ
описание:
Краткое изложение концепции
В основе концепции лежит идея поэтапного развития депозитария Российской государственной библиотеки путем достройки дополнительных блоков. Также в проекте задействованы посетители расположенной рядом парковой зоны, которые могут заглядывать через витражные конструкции и наблюдать за процессом хранения книг.Композиционно здание состоит из общей стилобатной части и четырех отдельно стоящих блоков, отдаленно напоминающих огромные каменные глыбы. В сколотых углах блоков через стеклянные витражи видны стеллажи, заполненные книгами. Они становятся заметны только в темное время суток, когда подсвечиваются тусклым светом изнутри. Днем витражи закрываются жалюзи, чтобы максимально защитить книги от ультрафиолетовых и инфракрасных лучей солнечного света, оказывающих на них разрушительное воздействие. В книгохранилищах, в соответствии с требованиями сохранности изданий, дневной свет исключается. Искусственное освещение предполагает использование светодиодных светильников и других источников «холодного» света.
Автоматизированная программно-управляемая система с датчиками света позволяет без участия человека открывать жалюзи с наступлением темноты и закрывать их утром.
На уровне первого этажа со стороны прогулочного парка расположена рекреационная зона, к которой примыкает искусственный водоем. Вдоль водоема расставлены столики для посетителей. В темное время суток в отражении воды можно увидеть подсвеченные стеллажи.
Кровля рекреации плавно переходит от уровня первого этажа (со стороны парка) до второго этажа и проходит между блоками здания. По этой крыше, покрытой травой, проложена пешеходная дорожка, которая позволяет перейти с одной стороны здания на другую, не обходя его.
Проектируемое здание депозитария Российской государственной библиотеки включает общий первый и подземный этажи. Надземная часть состоит из блоков высотой от семи до девяти этажей. Здание расположено таким образом, чтобы максимально сохранить деревья в северной части участка и оставить больше пространства для прогулочного парка. Поэтому был выбран преимущественно вертикальный формат застройки.
Кровля всех блоков плоская, что позволяет разместить на ней инженерное оборудование. Оно не будет видно с уровня земли благодаря высоким кровельным парапетам, выполненным под уклоном, в некоторых местах достигающим четырех метров.
Генеральный план
В соответствии с поставленными задачами, концепцией предусмотрен въезд на участок со стороны Библиотечной улицы по существующему проезду, расположенному рядом со зданием отделов газет и диссертаций.Зоны загрузки фондов в книгохранилище и продуктов в помещения предприятия питания находятся в непосредственной близости от въезда. Там же расположен главный вход для сотрудников. Проектируемое здание максимально приближено к существующему корпусу ФГБУ «РГБ», что позволяет сделать надземный переход между зданиями минимальной длины.
архитектурно-планировочные решения:
Фасадные конструкции: металлические панели (RAL 7004)
Кровля: плоская не эксплуатируемая со внутренним водостоком
Оконные системы: стекло тонированное с алюминиевыми переплетами
Архитектурная концепция строительства Национального фондохранилища для Федеральных библиотек. Схема с обозначением границ земельного участка (ситуационный план)
© МВ-ПРОЕКТ
Архитектурная концепция строительства Национального фондохранилища для Федеральных библиотек. Схема генерального плана
© МВ-ПРОЕКТ
Архитектурная концепция строительства Национального фондохранилища для Федеральных библиотек. Схема функционального зонирования
© МВ-ПРОЕКТ
Архитектурная концепция строительства Национального фондохранилища для Федеральных библиотек. Схема плана подвальных этажей на отм. -6.600, -3.300
© МВ-ПРОЕКТ
Архитектурная концепция строительства Национального фондохранилища для Федеральных библиотек. Схема плана 1 этажа на отм. 0.000
© МВ-ПРОЕКТ
Архитектурная концепция строительства Национального фондохранилища для Федеральных библиотек. Схема плана 2 этажа на отм. +3,600
© МВ-ПРОЕКТ
Архитектурная концепция строительства Национального фондохранилища для Федеральных библиотек. Схема плана с 3 по 9 этаж на отм. с +6.900 по +26.700
© МВ-ПРОЕКТ
Архитектурная концепция строительства Национального фондохранилища для Федеральных библиотек. Схема плана 3 этажа 3 блока с расстановкой стеллажей
© МВ-ПРОЕКТ
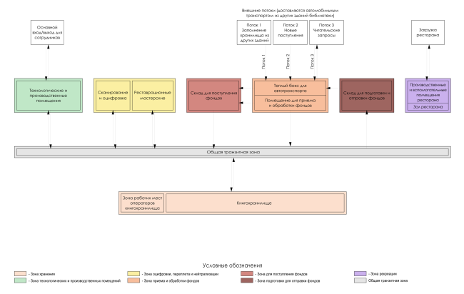
Архитектурная концепция строительства Национального фондохранилища для Федеральных библиотек. Схема технологических потоков депозитория
© МВ-ПРОЕКТ
Архитектурная концепция строительства Национального фондохранилища для Федеральных библиотек. Схемы разрезов
© МВ-ПРОЕКТ
Архитекторы – партнеры Архи.ру:
Проект из каталога (случайный выбор)
Постройки и проекты (новые записи):
Новости российской архитектуры:
21.10.2025
Кто в Сити, кто в горы?
Сергей Скуратов21.10.2025
На династической тропе
Сергей Никешкин20.10.2025
Крылья Маяковского
Алексей Гуров20.10.2025