ЖК на Русановской улице
© INTERCOLUMNIUM / предоставлено пресс-службой КГА
ЖК на Русановской улице
информация:
-
статус
проект -
даты
— 2024 -
место
Санкт-Петербург ул. Русановская, уч. №3 -
координаты
59.864641, 30.502834 -
функция
Жилой / многофункциональный жилой комплекс -
площадь участка
3,3458 га -
площадь застройки
13 228 м2 -
площадь подземная
19 561,2 м2 -
общая площадь
129 920 м2 -
площадь жилая
70 400 м2 -
высота
75 -
кол-во машиномест
964

Евгений Подгорнов
Eugene Podgornov / РоссияINTERCOLUMNIUM
INTERCOLUMNIUM / РоссияЖК на Русановской улице
© INTERCOLUMNIUM / предоставлено пресс-службой КГА
Архи.ру об этом объекте:
01.10.2024
Алёна Кузнецова. Утка, арка и трилистник
Второй проект, который обсуждался на петербургском градсовете – концепция развития территории на берегу реки Утка. Бюро Евгения Подгорнова предожило цепочку из трех разнохарактерных объемов, чем разделило мнение экспертов.
Контекст, с которым работало бюро Intercolumnium, одновременно не прост и интересен для приложения творческих усилий. С одной стороны откровенная окраина, близость КАД, очистные сооружения и теплицы соседствуют с 25-этажными жилыми комплексами и за... читать дальшеЖК на Русановской улице
© INTERCOLUMNIUM / предоставлено пресс-службой КГА
описание:
Рассматриваемые земельные историческом районе «Русановка», участки расположены B входящем B состав Невского района Санкт-Петербурга, на территории муниципального округа «Народный».
Исторически на территории современного МО «Народный» располагались деревни Сосновка (и одноимённая усадьба) и Уткина Заводь, а также посёлок Красный Октябрь. Земли усадьбы Сосновка граничили с Малым Рыбацким проспектом, находившимся на месте современной Народной улицы.
В XVIII веке эта местность стала собственностью князей Гагариных. В XIX веке у имения сменилось несколько владельцев. В 1889 году имение приобрёл полковник А.И. Чернов, при котором по проекту известного архитектора А.И. фон Гогена был построен в псевдорусском стиле сохранившийся поныне особняк, сочетающий B себе черты западноевропейского охотничьего замка и русского терема.
Селение Уткина Заводь, располагавшееся при впадении реки Утки в Неву и объединившее несколько больших деревень, с XVIII века принадлежало князю А.А. Безбородко и его ближайшим родственникам.
В 1889 году эта местность оказалась в ведении казенного Морского ведомства.
B 1913 году в Уткиной Заводи началось строительство электростанции, которое было завершено лишь в 1922 году. Электростанция стала второй после Каширы советской электростанцией, первой тепловой электростанцией плана ГОЭРЛО, и получила название ТЭЦ-5 «Красный Октябрь».
В 1925-1927 годах недалеко от ТЭЦ-5 по проекту архитекторов Г.Д. Грима и В.А. Альванта был построен небольшой жилой массив для рабочих электростанции – рабочий посёлок «Красный Октябрь».
Во время блокады в Великую Отечественную войну ТЭЦ-5 в Уткиной Заводи была единственной электростанцией, которая снабжала город Ленинград.
Исторический район «Русановка» находится на юго-востоке Санкт-Петербурга, на правом берегу реки Невы между устьем реки Утки и Кольцевой автомобильной дорогой. Западной границей «Русановки» является Октябрьская набережная.
Название произошло от фамилии местных землевладельцев Русановых, владевших расположенным здесь лесопильным заводом в конце XIX века. Сейчас здесь располагается около 20 ЖИЛЫХ многоэтажных домов, кафе, несколько магазинов, школа и детский сад.
В «Русановке» строится жилой комплекс «Ласточкино гнездо», состоящий из 11 многоэтажных жилых домов. Они располагаются на территориях бывшей воинской части вдоль Русановской улицы на обоих берегах реки Утки.
После ввода домов в эксплуатацию жилых домов население Русановки увеличится вдвое.
Проезд к рассматриваемым участкам осуществляется Русановской улицы. Сама улица была построена в советское время, название присвоено 1 марта 2013 года.
Первыми домами, получившими (в декабре 2013 года) адрес по Русановской улице, стали дома N 9 и 15, корпус 1. Они были построены в составе жилого комплекса «Ласточкино гнездо» (застройщик – О00 «ЛенСпецСМУ»).
С севера участки граничат с рекой Уткой – правым притоком Невы, которая берет свое начало в Ленинградской области во Всеволожском районе и впадает в Неву в районе Правобережной ТЭЦ-5. Название реки возникло в XIX веке по фамилии заводчика Уткина. По другой версии название реки имеет финское происхождение: еще в XVII веке она называлась Сорсайоки (фин. Sorsanjoki) – – от фин. sorsa (утка).
На данный момент территория инвестирования не застроена.
Исторически на территории современного МО «Народный» располагались деревни Сосновка (и одноимённая усадьба) и Уткина Заводь, а также посёлок Красный Октябрь. Земли усадьбы Сосновка граничили с Малым Рыбацким проспектом, находившимся на месте современной Народной улицы.
В XVIII веке эта местность стала собственностью князей Гагариных. В XIX веке у имения сменилось несколько владельцев. В 1889 году имение приобрёл полковник А.И. Чернов, при котором по проекту известного архитектора А.И. фон Гогена был построен в псевдорусском стиле сохранившийся поныне особняк, сочетающий B себе черты западноевропейского охотничьего замка и русского терема.
Селение Уткина Заводь, располагавшееся при впадении реки Утки в Неву и объединившее несколько больших деревень, с XVIII века принадлежало князю А.А. Безбородко и его ближайшим родственникам.
В 1889 году эта местность оказалась в ведении казенного Морского ведомства.
B 1913 году в Уткиной Заводи началось строительство электростанции, которое было завершено лишь в 1922 году. Электростанция стала второй после Каширы советской электростанцией, первой тепловой электростанцией плана ГОЭРЛО, и получила название ТЭЦ-5 «Красный Октябрь».
В 1925-1927 годах недалеко от ТЭЦ-5 по проекту архитекторов Г.Д. Грима и В.А. Альванта был построен небольшой жилой массив для рабочих электростанции – рабочий посёлок «Красный Октябрь».
Во время блокады в Великую Отечественную войну ТЭЦ-5 в Уткиной Заводи была единственной электростанцией, которая снабжала город Ленинград.
Исторический район «Русановка» находится на юго-востоке Санкт-Петербурга, на правом берегу реки Невы между устьем реки Утки и Кольцевой автомобильной дорогой. Западной границей «Русановки» является Октябрьская набережная.
Название произошло от фамилии местных землевладельцев Русановых, владевших расположенным здесь лесопильным заводом в конце XIX века. Сейчас здесь располагается около 20 ЖИЛЫХ многоэтажных домов, кафе, несколько магазинов, школа и детский сад.
В «Русановке» строится жилой комплекс «Ласточкино гнездо», состоящий из 11 многоэтажных жилых домов. Они располагаются на территориях бывшей воинской части вдоль Русановской улицы на обоих берегах реки Утки.
После ввода домов в эксплуатацию жилых домов население Русановки увеличится вдвое.
Проезд к рассматриваемым участкам осуществляется Русановской улицы. Сама улица была построена в советское время, название присвоено 1 марта 2013 года.
Первыми домами, получившими (в декабре 2013 года) адрес по Русановской улице, стали дома N 9 и 15, корпус 1. Они были построены в составе жилого комплекса «Ласточкино гнездо» (застройщик – О00 «ЛенСпецСМУ»).
С севера участки граничат с рекой Уткой – правым притоком Невы, которая берет свое начало в Ленинградской области во Всеволожском районе и впадает в Неву в районе Правобережной ТЭЦ-5. Название реки возникло в XIX веке по фамилии заводчика Уткина. По другой версии название реки имеет финское происхождение: еще в XVII веке она называлась Сорсайоки (фин. Sorsanjoki) – – от фин. sorsa (утка).
На данный момент территория инвестирования не застроена.
ЖК на Русановской улице
© INTERCOLUMNIUM / предоставлено пресс-службой КГА
ЖК на Русановской улице
© INTERCOLUMNIUM / предоставлено пресс-службой КГА
ЖК на Русановской улице
© INTERCOLUMNIUM / предоставлено пресс-службой КГА
ЖК на Русановской улице
© INTERCOLUMNIUM / предоставлено пресс-службой КГА
ЖК на Русановской улице
© INTERCOLUMNIUM / предоставлено пресс-службой КГА
ЖК на Русановской улице
© INTERCOLUMNIUM / предоставлено пресс-службой КГА
ЖК на Русановской улице
© INTERCOLUMNIUM / предоставлено пресс-службой КГА
ЖК на Русановской улице
© INTERCOLUMNIUM / предоставлено пресс-службой КГА
ЖК на Русановской улице
© INTERCOLUMNIUM / предоставлено пресс-службой КГА
ЖК на Русановской улице
© INTERCOLUMNIUM / предоставлено пресс-службой КГА
ЖК на Русановской улице
© INTERCOLUMNIUM / предоставлено пресс-службой КГА
ЖК на Русановской улице. Схема генплана
© INTERCOLUMNIUM / предоставлено пресс-службой КГА
ЖК на Русановской улице. Концепция развития территории. Ситуационная схема
© INTERCOLUMNIUM / предоставлено пресс-службой КГА
ЖК на Русановской улице. Ситуационная схема
© INTERCOLUMNIUM / предоставлено пресс-службой КГА
ЖК на Русановской улице. Схема генплана
© INTERCOLUMNIUM / предоставлено пресс-службой КГА
ЖК на Русановской улице. Схема планируемого расположения объекта на территории
© INTERCOLUMNIUM / предоставлено пресс-службой КГА
ЖК на Русановской улице. Основные градостроительные оси. Концепция формирования застройки. Схема общественных пространств
© INTERCOLUMNIUM / предоставлено пресс-службой КГА
ЖК на Русановской улице. Транспортная схема
© INTERCOLUMNIUM / предоставлено пресс-службой КГА
ЖК на Русановской улице. Развертка по Русановской улице
© INTERCOLUMNIUM / предоставлено пресс-службой КГА
ЖК на Русановской улице. Развертка по Октябрьской набережной
© INTERCOLUMNIUM / предоставлено пресс-службой КГА
ЖК на Русановской улице. Участок 3. Фасады
© INTERCOLUMNIUM / предоставлено пресс-службой КГА
ЖК на Русановской улице. Участок 8. Фасады
© INTERCOLUMNIUM / предоставлено пресс-службой КГА
ЖК на Русановской улице. Участок 11. Фасады
© INTERCOLUMNIUM / предоставлено пресс-службой КГА
ЖК на Русановской улице. Участок №3. План 1 этажа. Корпус А1
© INTERCOLUMNIUM / предоставлено пресс-службой КГА
ЖК на Русановской улице. Участок №3. План типового этажа. Корпус А1
© INTERCOLUMNIUM / предоставлено пресс-службой КГА
ЖК на Русановской улице. Участок №3. План 18 этажа. Корпус А1
© INTERCOLUMNIUM / предоставлено пресс-службой КГА
ЖК на Русановской улице. Участок №3. План 20 этажа. Корпус А1
© INTERCOLUMNIUM / предоставлено пресс-службой КГА
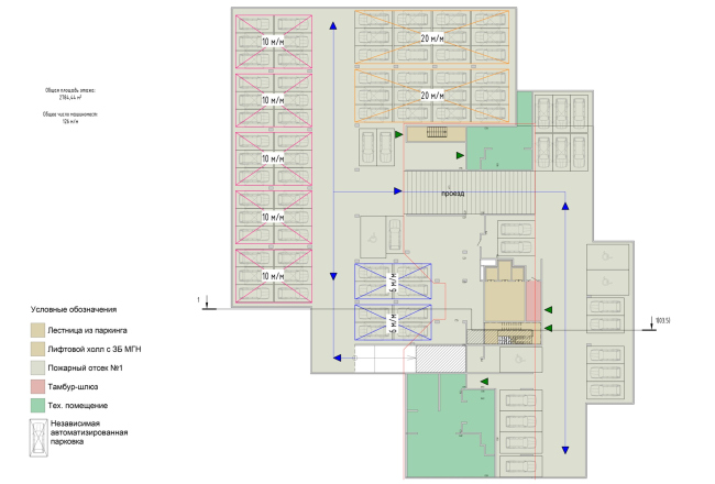
ЖК на Русановской улице. Участок №3. План подземного гаража. Корпус А1
© INTERCOLUMNIUM / предоставлено пресс-службой КГА
ЖК на Русановской улице. Участок №3 Разрез 1-1
© INTERCOLUMNIUM / предоставлено пресс-службой КГА
ЖК на Русановской улице. Участок №8. План 1 этажа
© INTERCOLUMNIUM / предоставлено пресс-службой КГА
ЖК на Русановской улице. Участок №8. План типового этажа. Копус Б1-Б3
© INTERCOLUMNIUM / предоставлено пресс-службой КГА
ЖК на Русановской улице. Участок №8. План подземного гаража
© INTERCOLUMNIUM / предоставлено пресс-службой КГА
ЖК на Русановской улице. Участок №11. План 1 этажа
© INTERCOLUMNIUM / предоставлено пресс-службой КГА
ЖК на Русановской улице. Участок №11. План типового этажа
© INTERCOLUMNIUM / предоставлено пресс-службой КГА
ЖК на Русановской улице. Участок №11. План подземного гаража
© INTERCOLUMNIUM / предоставлено пресс-службой КГА
ЖК на Русановской улице. Участок №11. Разрезы
© INTERCOLUMNIUM / предоставлено пресс-службой КГА
Архитекторы – партнеры Архи.ру:
Проект из каталога (случайный выбор)

Никита Богачкин , 2008
Информационный павильон «INFOPOINT» для XXIII Архитектурного конгресса МСА «Турин - 2008»
Постройки и проекты (новые записи):
Новости российской архитектуры:
07.10.2025
Новый образ Искры
07.10.2025
Формула воды
Дмитрий Овчаров, Елена Мерцалова06.10.2025