Размещено на портале Архи.ру (www.archi.ru)

23.11.2021

Непрерывность путей

Нина Фролова
Объект:
Квартал 5B
Адрес:
Франция, None, Нант.
Мастерская:
Raum

Квартал 5B по проекту бюро Raum в Нанте соединяет офисы и мастерские железнодорожной компании, городской паркинг и доступное жилье.

Комплекс общей площадью более 22 тыс. м2 расположен у железнодорожных путей недалеко от вокзала. Этим объясняется размещение там офисов и мастерских национальной железнодорожной компании SNCF, а также всегда актуального для привокзальных территорий городского паркинга. Разнообразие функций дополнено жилым домом с «доступными» и «бесплатными» квартирами.
 

Квартал 5B
Квартал 5B
Фото © Charles Bouchaïb

Это разнообразие, а также максимальная включенность квартала 5B в окружение объясняются непростой градостроительной ситуацией. Район «Евронант» вдоль железнодорожных путей, где он находится, не только сам создается с нуля и потому должен обладать ярко выраженными «городскими» качествами, компенсирующими эту новизну, но и объединять Нант, оставшийся к северу за путями, с жилым районом Малакофф.
 
Квартал 5B
Квартал 5B
Фото © Charles Bouchaïb

Малакофф (напоминание о Малахове кургане и Крымской войне), зажатый между Луарой и железной дорогой, разделил судьбу многих послевоенных жилых массивов, вскоре превратившись в неблагополучный. С начала XXI века он реконструируется, а сейчас возникший рядом Euronantes из офисных и жилых корпусов призван помочь ему вписаться в общегородской контекст.
 
Квартал 5B
Квартал 5B
Фото © Charles Bouchaïb

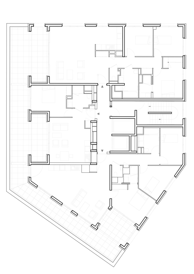
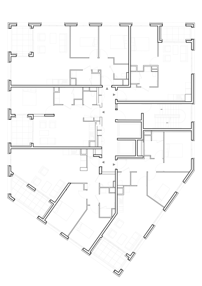
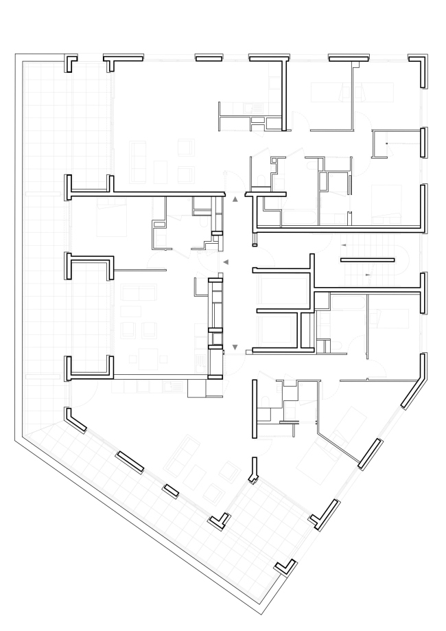
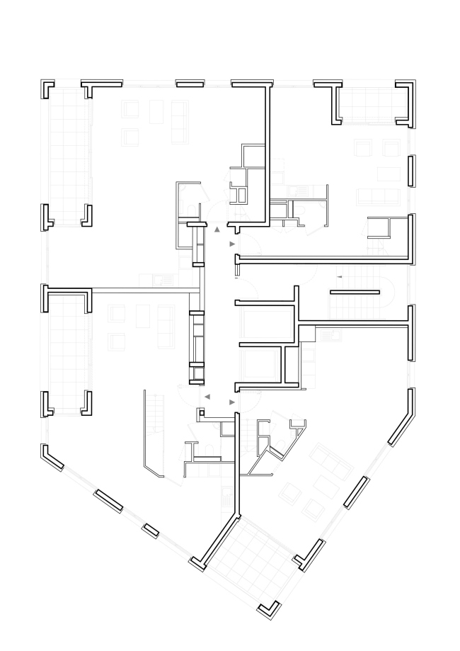
Что касается собственно квартала 5B, то его конфигурация определена двумя осями: железной дорогой и визуальной перспективой – связью района Малакофф с собором Петра и Павла к северо-западу, в самом центре Нанта.
 
Квартал 5B
Квартал 5B
Фото © Charles Bouchaïb

Архитекторы Raum также основывали свой проект на идее пути как важного элемента реальной топографии и восприятия города человеком. Поэтому лестницы, пандусы, дорожки и пешеходная доступность играют в квартале большую роль. Офисы SNCF и паркинг разделены широкой общественной лестницей, ведущей на его верхний ярус, на его кровлях устроены общедоступные террасы с садами и напоминающими теплицы офисными корпусами под аренду. Двойной пандус гаража не просто функционален, позволяя автомобилям одновременно опускаться и подниматься, но вдохновлен лестницей в замке Шамбор. В его атриуме высажены деревья, все уровни получили естественное освещение и вентиляцию.
 
Квартал 5B
Квартал 5B
Фото © Charles Bouchaïb

Сомасштабность человеку – еще одна сторона этого проекта. Первые этажи всех частей комплекса продуманы и максимально открыты пешеходу, включая нижний ярус башни с коммерческими площадями.
 
Квартал 5B
Квартал 5B
Фото © Charles Bouchaïb

Отдельная тема – качественные и при этом «простые» материалы. Для башни и корпуса SNCF это кирпич, для паркинга – окрашенный в массе бетон схожего цвета.
Квартал 5B
Квартал 5B
Фото © Charles Bouchaïb
Квартал 5B
Квартал 5B
Фото © Charles Bouchaïb
Квартал 5B
Квартал 5B
Фото © Charles Bouchaïb
Квартал 5B
Квартал 5B
Фото © Charles Bouchaïb
Квартал 5B
Квартал 5B
Фото © Charles Bouchaïb
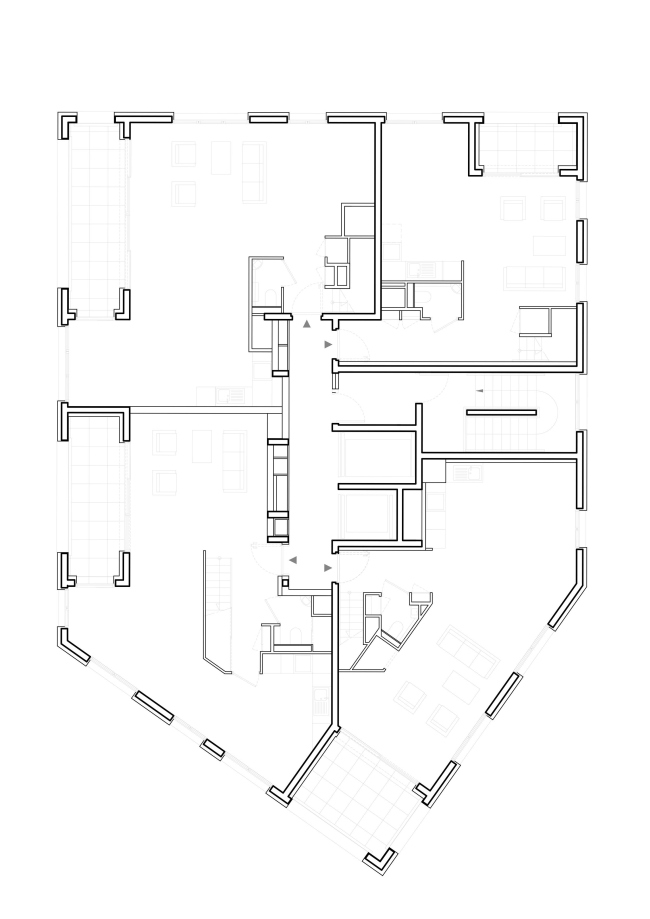
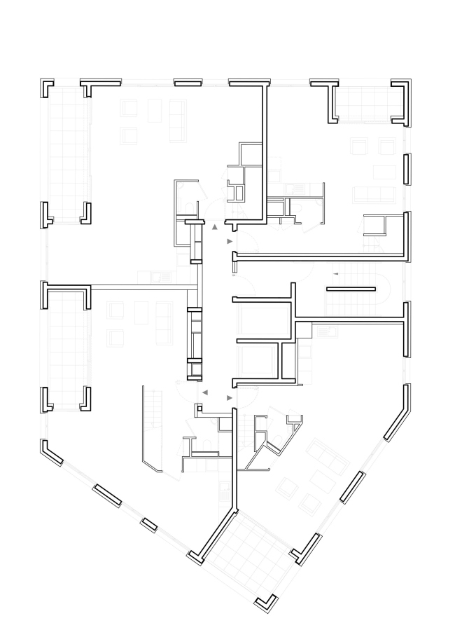
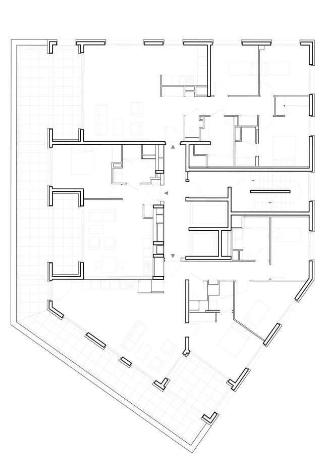
Квартал 5B
Квартал 5B
© RAUM
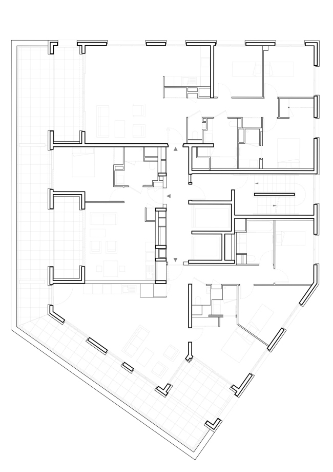
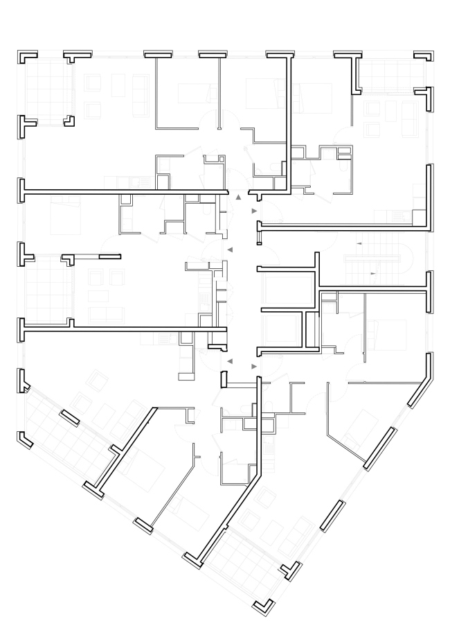
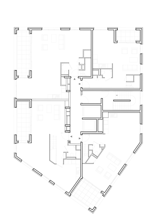
Квартал 5B
Квартал 5B
© RAUM
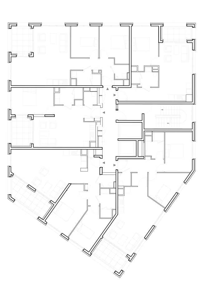
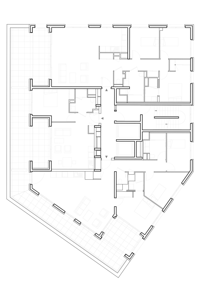
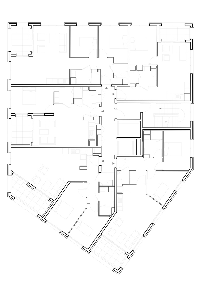
Квартал 5B
Квартал 5B
© RAUM
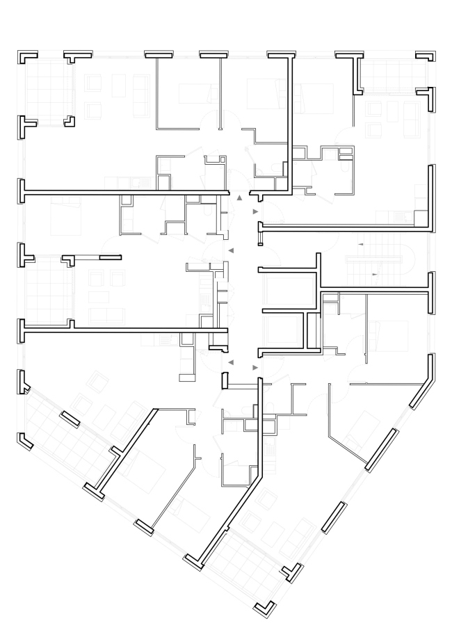
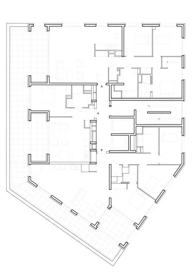
Квартал 5B
Квартал 5B
© RAUM
Квартал 5B
Квартал 5B
© RAUM
Квартал 5B
Квартал 5B
© RAUM
Квартал 5B
Квартал 5B
© RAUM
Квартал 5B
Квартал 5B
© RAUM
Квартал 5B
Квартал 5B
© RAUM
Квартал 5B
Квартал 5B
© RAUM
Квартал 5B
Квартал 5B
© RAUM
Квартал 5B
Квартал 5B
© RAUM
Квартал 5B
Квартал 5B
© RAUM
Квартал 5B
Квартал 5B
© RAUM
Квартал 5B
Квартал 5B
© RAUM