Размещено на портале Архи.ру (www.archi.ru)

01.07.2021

Импортная типология

Нина Фролова
Объект:
Жилой дом 333 Kingsland Road и Новая начальная школа района Хакни
Адрес:
Великобритания, None, Лондон.
Мастерская:
Henley Halebrown

Комплекс доступного жилья с начальной школой по проекту бюро Henley Halebrown в лондонском районе Хакни основан на «центральноевропейском» типе жилой башни.

Жилой комплекс и школа у его подножия расположились на оживленной улице Кингсленд-роуд рядом с железнодорожной станцией Хаггерстон. Дом защищает учебное заведение от шума и пыли транспортных потоков, при этом важна его близость к ним: заказчик, некоммерческая организация Dolphin Living, специализируется именно на недорогом жилье с хорошей транспортной доступностью.
 

Жилой дом 333 Kingsland Road и Новая начальная школа района Хакни
Жилой дом 333 Kingsland Road и Новая начальная школа района Хакни
Фото © Nick Kane

Архитекторы выбрали как тип «центральноевропейскую», как они ее называют, 11-этажную жилую башню с галереями на уровне улицы. Ее сравнительно небольшое пятно застройки позволило спланировать трехэтажную школу без экономии места, снабдив ее просторным внутренним двором: местом общения и игр, а также источником света для большинства помещений. Он облицован отражающим свет белым глазурованным кирпичом, но главный цвет комплекса – все же красный.
 
Жилой дом 333 Kingsland Road и Новая начальная школа района Хакни
Жилой дом 333 Kingsland Road и Новая начальная школа района Хакни
© Henley Halebrown

Это бетон с заполнителем из красного песка и гранита, а также классический красный кирпич. Цвет объединяет школу и жилой дом, придает им свой характер среди окружающей застройки.
 
Жилой дом 333 Kingsland Road и Новая начальная школа района Хакни
Жилой дом 333 Kingsland Road и Новая начальная школа района Хакни
Фото © Nick Kane

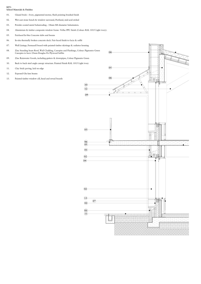
В начальной школе (1735 м2) есть не только двор, но и террасы на крыше, антресольные этажи, игровые зоны и садики, где можно проводить уроки на открытом воздухе. Необходимое затенение интерьеров обеспечивают заглубленные оконные проемы и разнообразные навесы. Ворота школы оформлены напоминающим паутину узором: автор – художник Пол Моррисон. Со стороны улицы в стену школы встроена длинная скамья, где родители могут дожидаться конца уроков, а остальные горожане – просто отдохнуть.
 
Жилой дом 333 Kingsland Road и Новая начальная школа района Хакни Фото © Nick Kane
Жилой дом 333 Kingsland Road и Новая начальная школа района Хакни
Фото © Nick Kane
Жилой дом 333 Kingsland Road и Новая начальная школа района Хакни Фото © Nick Kane
Жилой дом 333 Kingsland Road и Новая начальная школа района Хакни
Фото © Nick Kane
Жилой дом 333 Kingsland Road и Новая начальная школа района Хакни Фото © Lorenzo Zandri
Жилой дом 333 Kingsland Road и Новая начальная школа района Хакни
Фото © Lorenzo Zandri

Прямоугольный объем башни чуть повернут относительно вертикальной оси и сжат: в итоге возникла динамика. Кроме того, дом выделяют из окружения бетонные колонны – в галерее первого этажа и в лоджиях на фасаде высотой в два яруса каждая.
 
Жилой дом 333 Kingsland Road и Новая начальная школа района Хакни
Жилой дом 333 Kingsland Road и Новая начальная школа района Хакни
© Henley Halebrown

На общей площади в 6500 м2 расположились 68 квартир: половина с одной спальней, 45% – с двумя, и 5% – с тремя.
Жилой дом 333 Kingsland Road и Новая начальная школа района Хакни
Жилой дом 333 Kingsland Road и Новая начальная школа района Хакни
Фото © Nick Kane
Жилой дом 333 Kingsland Road и Новая начальная школа района Хакни
Жилой дом 333 Kingsland Road и Новая начальная школа района Хакни
Фото © Nick Kane
Жилой дом 333 Kingsland Road и Новая начальная школа района Хакни
Жилой дом 333 Kingsland Road и Новая начальная школа района Хакни
Фото © Nick Kane
Жилой дом 333 Kingsland Road и Новая начальная школа района Хакни
Жилой дом 333 Kingsland Road и Новая начальная школа района Хакни
Фото © Nick Kane
Жилой дом 333 Kingsland Road и Новая начальная школа района Хакни
Жилой дом 333 Kingsland Road и Новая начальная школа района Хакни
Фото © Nick Kane
Жилой дом 333 Kingsland Road и Новая начальная школа района Хакни
Жилой дом 333 Kingsland Road и Новая начальная школа района Хакни
Фото © Nick Kane
Жилой дом 333 Kingsland Road и Новая начальная школа района Хакни
Жилой дом 333 Kingsland Road и Новая начальная школа района Хакни
Фото © Nick Kane
Жилой дом 333 Kingsland Road и Новая начальная школа района Хакни
Жилой дом 333 Kingsland Road и Новая начальная школа района Хакни
Фото © Ståle Eriksen
Жилой дом 333 Kingsland Road и Новая начальная школа района Хакни
Жилой дом 333 Kingsland Road и Новая начальная школа района Хакни
Фото © Nick Kane
Жилой дом 333 Kingsland Road и Новая начальная школа района Хакни
Жилой дом 333 Kingsland Road и Новая начальная школа района Хакни
© Henley Halebrown
Жилой дом 333 Kingsland Road и Новая начальная школа района Хакни
Жилой дом 333 Kingsland Road и Новая начальная школа района Хакни
© Henley Halebrown
Жилой дом 333 Kingsland Road и Новая начальная школа района Хакни
Жилой дом 333 Kingsland Road и Новая начальная школа района Хакни
© Henley Halebrown
Жилой дом 333 Kingsland Road и Новая начальная школа района Хакни
Жилой дом 333 Kingsland Road и Новая начальная школа района Хакни
© Henley Halebrown
Жилой дом 333 Kingsland Road и Новая начальная школа района Хакни
Жилой дом 333 Kingsland Road и Новая начальная школа района Хакни
© Henley Halebrown
Жилой дом 333 Kingsland Road и Новая начальная школа района Хакни
Жилой дом 333 Kingsland Road и Новая начальная школа района Хакни
© Henley Halebrown
Жилой дом 333 Kingsland Road и Новая начальная школа района Хакни
Жилой дом 333 Kingsland Road и Новая начальная школа района Хакни
© Henley Halebrown
Жилой дом 333 Kingsland Road и Новая начальная школа района Хакни
Жилой дом 333 Kingsland Road и Новая начальная школа района Хакни
© Henley Halebrown
Жилой дом 333 Kingsland Road и Новая начальная школа района Хакни
Жилой дом 333 Kingsland Road и Новая начальная школа района Хакни
© Henley Halebrown