Размещено на портале Архи.ру (www.archi.ru)

22.06.2018

Извлечение объема

Нина Фролова
Объект:
Штаб-квартира Amorepacific
Адрес:
Южная Корея, None, Сеул.

Штаб-квартира косметической компании Amorepacific в Сеуле по проекту David Chipperfield Architects Berlin получила «высотный» внутренний двор, обеспечивающий офисы естественным освещением и вентиляцией.

Штаб-квартира Amorepacific © Noshe
Штаб-квартира Amorepacific © Noshe

Amorepacific – одна из крупнейших косметических компаний в мире, ей принадлежат, к примеру, марки Etude House и Lolita Lempicka. Архитектура также относится к области ее интересов: так, один из кампусов этой фирмы спроектировал Алваро Сиза. В продолжение этой линии, бюро Дэвида Чипперфильда поручили проект новой штаб-квартиры компании: она появилась там же, где компания базируется с 1956. Это сеульский округ Ёнсангу, рядом с местом строительства находится одноименный парк и деловой район, который в 2000-е планировали превратить в крупнейший комплекс небоскребов в стране (планы эти окончились ничем). Разнообразие городской ткани и масштабов – по соседству имеется и мелкая традиционная застройка – создало сложный контекст для нового строительства.
 
Штаб-квартира Amorepacific © Noshe
Штаб-квартира Amorepacific © Noshe

Ответом архитекторов стал крупный, ясный блок с обширной общественной программой, с внутренним двором, начинающимся на уровне пятого этажа, над атриумом, и проемами с просторными зелеными террасами на фасаде. Двор обеспечивает офисы и находящийся под ним атриум со стеклянными перекрытиями естественным освещением. Деревья во дворе и в проемах видны из многих окон, что улучшает ментальное самочувствие сотрудников, которых в здании порядка семи тысяч.
 
Штаб-квартира Amorepacific © Laurian Ghinitoiu
Штаб-квартира Amorepacific © Laurian Ghinitoiu

Общедоступный атриум объединяет музей, зрительный зал-трансформер, библиотеку, магазины, рестораны, чайную комнату, конференц-центр и предназначенный для детей сотрудников детский сад. Вокруг внутреннего двора сгруппированы пространства для работников Amorepacific – столовые, фитнес- и медицинский центры.
 
Штаб-квартира Amorepacific © Noshe
Штаб-квартира Amorepacific © Noshe

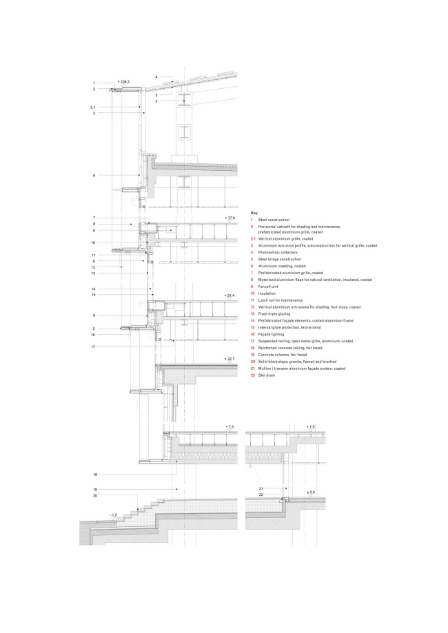
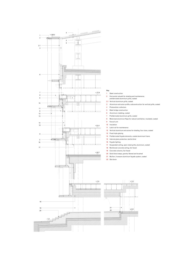
Фасады защищают от солнца алюминиевые профили: их продуманное расположение позволило сделать их неподвижными, что значительно увеличило их долговечность. Их дополняют внутренние автоматические жалюзи с возможностью ручного управления, однако авторы проекта уверены, что они будут нужны лишь очень редко. Осенью и весной, когда погода в Сеуле комфортна, здание будет полностью вентилироваться естественным образом.

 
Штаб-квартира Amorepacific © Noshe
Штаб-квартира Amorepacific © Noshe
Штаб-квартира Amorepacific © Noshe
Штаб-квартира Amorepacific © Noshe
Штаб-квартира Amorepacific © David Chipperfield Architects
Штаб-квартира Amorepacific © David Chipperfield Architects
Штаб-квартира Amorepacific © David Chipperfield Architects
Штаб-квартира Amorepacific © David Chipperfield Architects
Штаб-квартира Amorepacific © Noshe
Штаб-квартира Amorepacific © Noshe
Штаб-квартира Amorepacific © David Chipperfield Architects
Штаб-квартира Amorepacific © David Chipperfield Architects
Штаб-квартира Amorepacific © Noshe
Штаб-квартира Amorepacific © Noshe
Штаб-квартира Amorepacific © David Chipperfield Architects
Штаб-квартира Amorepacific © David Chipperfield Architects
Штаб-квартира Amorepacific © David Chipperfield Architects
Штаб-квартира Amorepacific © David Chipperfield Architects
Штаб-квартира Amorepacific © David Chipperfield Architects
Штаб-квартира Amorepacific © David Chipperfield Architects
Штаб-квартира Amorepacific © David Chipperfield Architects
Штаб-квартира Amorepacific © David Chipperfield Architects
Штаб-квартира Amorepacific © David Chipperfield Architects
Штаб-квартира Amorepacific © David Chipperfield Architects
Штаб-квартира Amorepacific © David Chipperfield Architects
Штаб-квартира Amorepacific © David Chipperfield Architects
Штаб-квартира Amorepacific © David Chipperfield Architects
Штаб-квартира Amorepacific © David Chipperfield Architects
Штаб-квартира Amorepacific © David Chipperfield Architects
Штаб-квартира Amorepacific © David Chipperfield Architects
Штаб-квартира Amorepacific © David Chipperfield Architects
Штаб-квартира Amorepacific © David Chipperfield Architects
Штаб-квартира Amorepacific © David Chipperfield Architects
Штаб-квартира Amorepacific © David Chipperfield Architects
Штаб-квартира Amorepacific © David Chipperfield Architects
Штаб-квартира Amorepacific © David Chipperfield Architects
Штаб-квартира Amorepacific © David Chipperfield Architects
Штаб-квартира Amorepacific © David Chipperfield Architects
Штаб-квартира Amorepacific © David Chipperfield Architects
Штаб-квартира Amorepacific © David Chipperfield Architects
Штаб-квартира Amorepacific © David Chipperfield Architects
Штаб-квартира Amorepacific © David Chipperfield Architects
Штаб-квартира Amorepacific © David Chipperfield Architects
Штаб-квартира Amorepacific © David Chipperfield Architects
Штаб-квартира Amorepacific © David Chipperfield Architects
Штаб-квартира Amorepacific © David Chipperfield Architects
Штаб-квартира Amorepacific © David Chipperfield Architects
Штаб-квартира Amorepacific © David Chipperfield Architects
Штаб-квартира Amorepacific © David Chipperfield Architects
Штаб-квартира Amorepacific © David Chipperfield Architects
Штаб-квартира Amorepacific © David Chipperfield Architects
Штаб-квартира Amorepacific © David Chipperfield Architects
Штаб-квартира Amorepacific © David Chipperfield Architects
Штаб-квартира Amorepacific © David Chipperfield Architects
Штаб-квартира Amorepacific © David Chipperfield Architects
Штаб-квартира Amorepacific © David Chipperfield Architects
Штаб-квартира Amorepacific © David Chipperfield Architects
Штаб-квартира Amorepacific © David Chipperfield Architects
Штаб-квартира Amorepacific © David Chipperfield Architects
Штаб-квартира Amorepacific © David Chipperfield Architects
Штаб-квартира Amorepacific © David Chipperfield Architects
Штаб-квартира Amorepacific © David Chipperfield Architects
Штаб-квартира Amorepacific © David Chipperfield Architects
Штаб-квартира Amorepacific © David Chipperfield Architects
Штаб-квартира Amorepacific © David Chipperfield Architects
Штаб-квартира Amorepacific © David Chipperfield Architects
Штаб-квартира Amorepacific © David Chipperfield Architects
Штаб-квартира Amorepacific © David Chipperfield Architects
Штаб-квартира Amorepacific © David Chipperfield Architects
Штаб-квартира Amorepacific © David Chipperfield Architects
Штаб-квартира Amorepacific © David Chipperfield Architects
Штаб-квартира Amorepacific © David Chipperfield Architects
Штаб-квартира Amorepacific © David Chipperfield Architects
Штаб-квартира Amorepacific © David Chipperfield Architects
Штаб-квартира Amorepacific © David Chipperfield Architects
Штаб-квартира Amorepacific © David Chipperfield Architects